登录
注册
在线申请入会
您好,欢迎进入黑龙江省服务贸易协会!
网站首页
关于协会
关于协会
行业研究
示范园区/院校
联系我们
会员风采
资讯中心
行业动态
通知公告
政策法规
宣传视频
申报指南
活动中心
会议
展会
人才培养
人才招聘
人才培训
项目发布
发包项目
接包服务
当前位置:
首页
>
资讯中心
>
政策法规
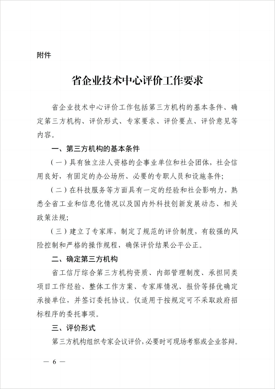
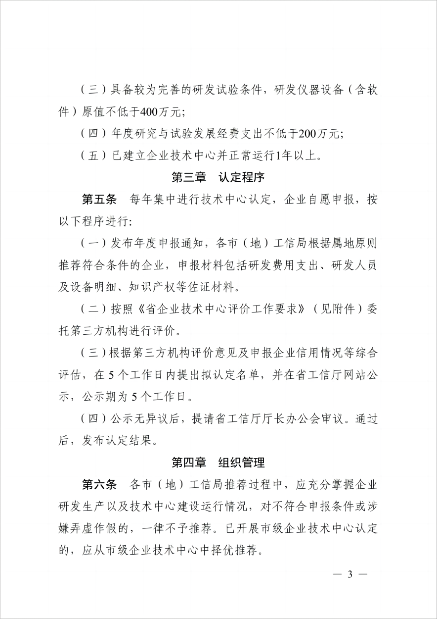
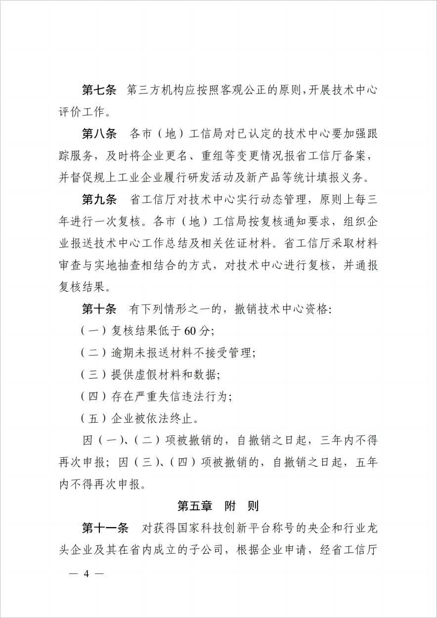
关于印发《黑龙江省企业技术中心认定管理办法》的通知
来源:黑龙江省工业和信息化厅 发布时间:2024-03-27
电话:曹民 执行会长、秘书长 13945054473
邮箱:hats2022@126.com
微信二维码
小程序码