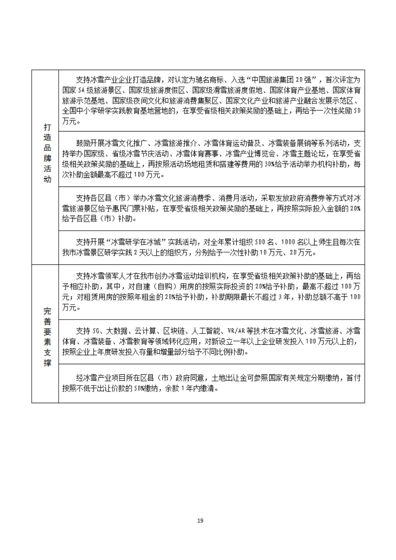
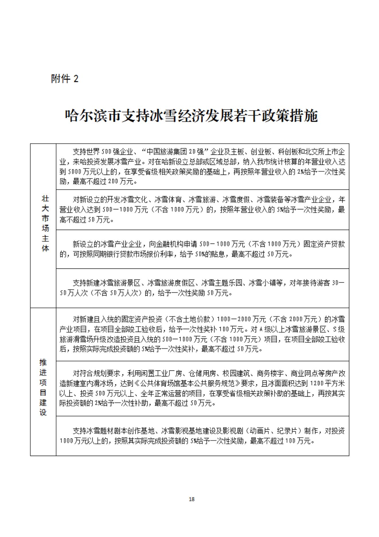
哈尔滨市冰雪经济投资发展潜力报告

来源:      发布时间:2023-09-26

黑龙江省服务贸易协会

电话:曹民 执行会长、秘书长 13945054473 地址:黑龙江省哈尔滨市平房区渤海路副6号动漫基地F座二层(地铁一号线渤海路站1号口) 备案号:黑ICP备2023011336号-1